了解hth·华体
了解hth·华体
查看详情
公司介绍
荣誉资质
hth·华体新闻
hth·华体影像
通知公告
联系我们
产品与案例
产品与案例
通用桥式起重机
通用门式起重机
新中式起重机
智能化起重机
冶金起重机
港口起重机
多功能起重机
轻小型起重机
散料输送装备
起重机配套件
特许授权查询
立即查询
在线咨询
销售热线
400 005 8886
创新与智造
创新与智造
查看详情
创新hth·华体
智造hth·华体
匠心hth·华体
品质hth·华体
服务与支持
服务与支持
查看详情
全球布局
卓越服务
资料查阅
特许授权
加入hth·华体
加入hth·华体
查看详情
人才发展
社会招聘
校园招聘
|
简体中文
English
España
Portugal
россия
France
Deutsch
日本語
ViệtName
한국어
عرب .
Italiano
Nederlands
Ελληνικά
Svenska
Polski
ภาษาไทย
Türkçe
हिंदीName
Indonesia
Malay
了解hth·华体
产品与案例
创新与智造
服务与支持
加入hth·华体
简体中文
了解hth·华体
公司介绍
荣誉资质
hth·华体新闻
hth·华体影像
通知公告
联系我们
产品与案例
通用桥式起重机
通用门式起重机
新中式起重机
智能化起重机
冶金起重机
港口起重机
多功能起重机
轻小型起重机
散料输送装备
起重机配套件
创新与智造
创新hth·华体
智造hth·华体
匠心hth·华体
品质hth·华体
服务与支持
全球布局
卓越服务
资料查阅
特许授权
加入hth·华体
人才发展
社会招聘
校园招聘
简体中文
English
España
Portugal
россия
France
Deutsch
日本語
ViệtName
한국어
عرب .
Italiano
Nederlands
Ελληνικά
Svenska
Polski
ภาษาไทย
Türkçe
हिंदीName
Indonesia
Malay
通知公告
首页
/
了解hth·华体
/
通知公告
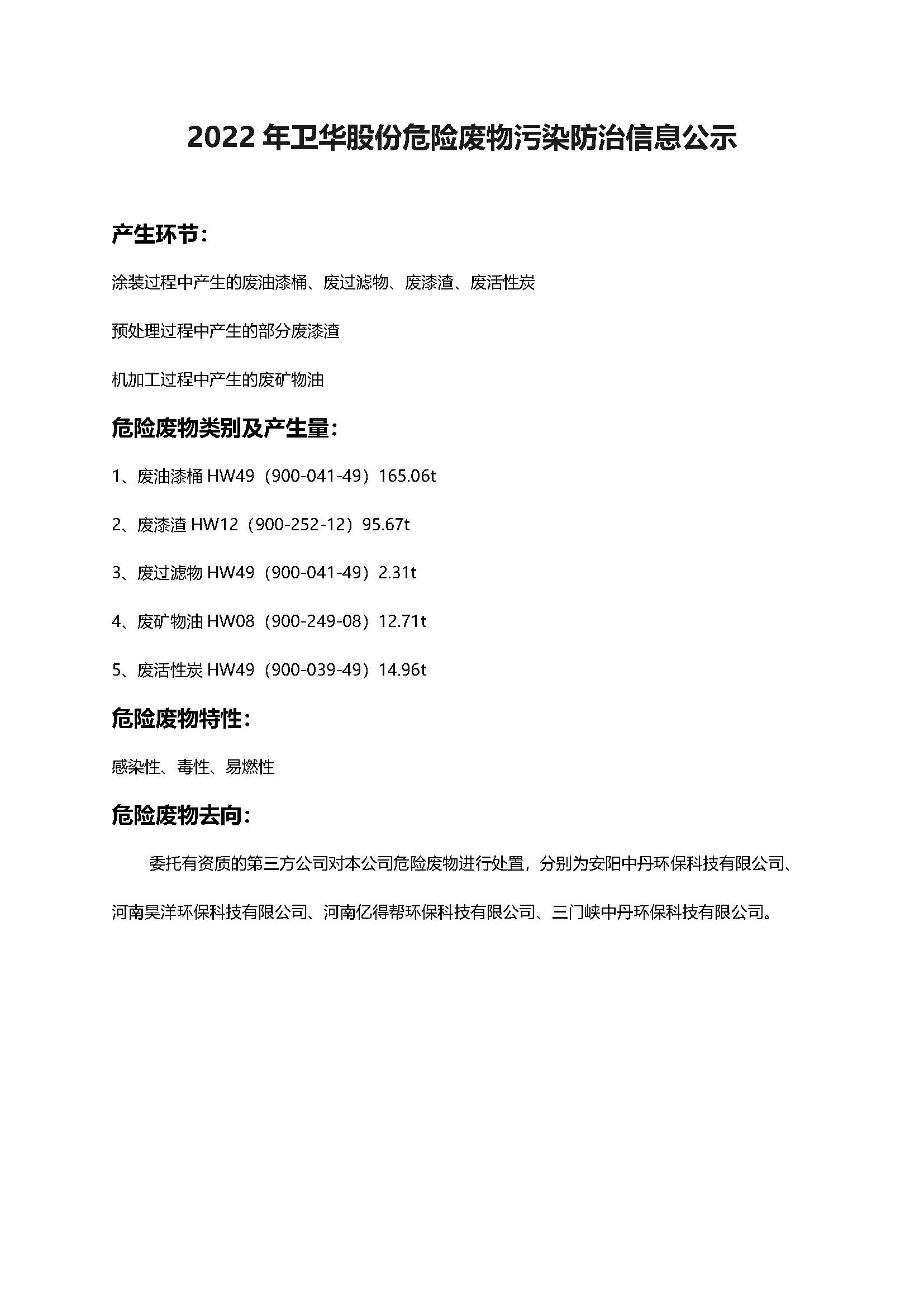
2022年hth·华体股份危险废物污染防治信息公示
发布
2023年01月11日
手机阅览
其他公告
2025年河南hth·华体危险废物污染防治信息公示
hth·华体主要供应商污染物排放情况公示
hth·华体污染物排放公示
查看更多
下一篇
2023年河南hth·华体危险废物污染防治信息公示